500+ nouveaux organismes ce mois !
Nos articlesOrganisme de Formation Certifié

Formation certifiée — le guide complet 2025 pour les organismes

Définition RNCP/RS, obligations Qualiopi et étapes pour transformer son offre en formation certifiante.

04 décembre 2025CertificationRNCPQualiopi

Formation certifiée — le guide complet 2025 pour les organismes

Une formation certifiée est un parcours d'apprentissage validé par une certification professionnelle reconnue par l'État, inscrite au RNCP ou au RS. Essentielle pour sécuriser son parcours, booster son employabilité et garantir l'acquisition de compétences alignées sur les besoins du marché, elle est un gage de qualité et un atout majeur pour évoluer dans le secteur de la formation professionnelle en France, notamment via le CPF.

Introduction : un gage de qualité et de crédibilité

Dans un écosystème de la formation professionnelle en constante mutation, la formation certifiée s'impose comme un standard incontournable. Plus qu'un simple parcours pédagogique, elle représente une reconnaissance officielle des compétences et des savoir-faire, un véritable passeport pour l'emploi et l'évolution de carrière. Pour les organismes de formation, proposer des formations certifiées n'est plus une option, mais une nécessité stratégique pour se démarquer, attirer des financements (notamment via le Compte Personnel de Formation - CPF) et répondre aux exigences de qualité imposées par des cadres comme Qualiopi. Cet article est votre guide complet pour maîtriser tous les aspects de la formation certifiée, du cadre légal aux enjeux pratiques, afin de transformer cette exigence en un puissant levier de croissance.

Qu'est-ce qu'une formation certifiée ? Une définition complète

Une formation certifiée est un parcours pédagogique qui aboutit à l'obtention d'une certification professionnelle officiellement reconnue par l'État français et enregistrée soit dans le Répertoire National des Certifications Professionnelles (RNCP), soit dans le Répertoire Spécifique (RS). Contrairement à une simple attestation de suivi, la certification valide l'acquisition de compétences, de connaissances et d'aptitudes nécessaires à l'exercice d'une activité professionnelle. Elle est délivrée par un ministère, un organisme de formation ou une branche professionnelle, après une procédure d'évaluation rigoureuse des candidats.

Cette reconnaissance officielle est un gage de qualité et de sérieux, tant pour les individus qui se forment que pour les entreprises qui recrutent. Elle garantit que le programme suivi est pertinent, aligné sur les réalités du marché du travail et qu'il débouche sur des compétences concrètes et évaluables.

RNCP vs RS : Comprendre les deux répertoires de France Compétences

L'écosystème des certifications professionnelles en France repose sur deux piliers gérés par l'organisme France Compétences : le RNCP et le RS. Comprendre leur distinction est fondamental pour tout organisme de formation.

Critère RNCP RS
Objectif Atester de l'acquisition de l'ensemble des compétences nécessaires à la maîtrise d'un métier complet. Atester de l'acquisition de compétences spécifiques ou complémentaires.
Type Diplômes, titres à finalité professionnelle, CQP Habilitations, certifications de compétences transversales.
Finalité Vise l'accès ou le retour à l'emploi par la maîtrise d'une qualification du parcours professionnel. Maîtrise d'une qualification du parcours professionnel.
Exemple Titre professionnel "Développeur Web et Mobile" Certification "TOSA" pour la maîtrise de logiciels bureautiques

RNCP vs RS, le face-à-face des répertoires

Texte alternatif
Le RNCP vise la certification de métiers complets (Titres, Diplômes, CQP), tandis que le RS se concentre sur des compétences spécifiques ou complémentaires (habilitations, certifications transversales).

Le cadre légal de la formation certifiée en France

La réglementation autour de la formation certifiée est dense et vise à garantir la qualité et la transparence de l'offre. La loi du 5 septembre 2018 pour la liberté de choisir son avenir professionnel a profondément réformé ce paysage. Voici les points clés à maîtriser :

  • France Compétences : L'autorité nationale de régulation et de financement de la formation professionnelle et de l'apprentissage. C'est elle qui est en charge de l'enregistrement des certifications aux répertoires nationaux.
  • L'obligation de certification Qualiopi : Depuis le 1er janvier 2022, tout organisme de formation souhaitant accéder aux fonds publics ou mutualisés (CPF, OPCO, État, Régions...) doit détenir la certification Qualiopi. Cette certification atteste de la qualité du processus mis en œuvre par les prestataires d'actions concourant au développement des compétences.
  • Les blocs de compétences : Les certifications enregistrées au RNCP sont désormais systématiquement découpées en "blocs de compétences". Un bloc est un ensemble homogène et cohérent de compétences qui peut être évalué et validé indépendamment des autres. Cette modularité permet des parcours plus flexibles et une acquisition progressive de la certification complète.

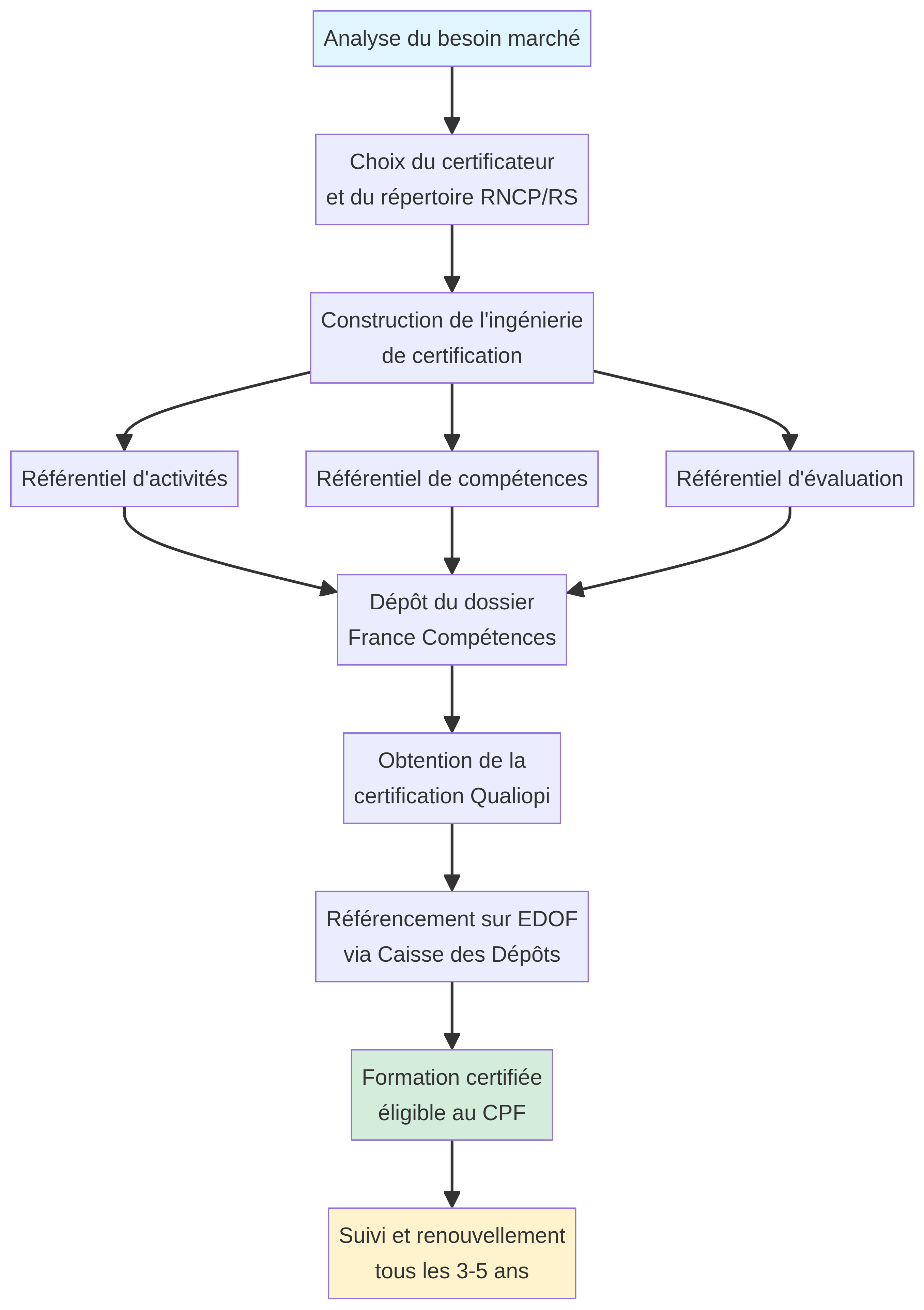
Comment rendre sa formation certifiante ? Le processus en 7 étapes

Pour un organisme de formation, transformer une offre pédagogique en une formation certifiée est un projet stratégique qui demande rigueur et méthode. Voici les étapes clés pour naviguer ce processus avec succès.

Étape 1 : Analyser le besoin et définir la cible

Avant toute chose, il est crucial de s'assurer que votre projet de formation répond à un besoin réel du marché du travail. Analysez les offres d'emploi, les études de branche et les compétences recherchées par les entreprises.

Étape 2 : Choisir le certificateur et le répertoire

Vous avez deux options principales : créer votre propre certification ou vous associer à un certificateur existant. Si vous créez la vôtre, vous devrez choisir entre un enregistrement au RNCP ou au RS.

Étape 3 : Construire l'ingénierie de certification

C'est le cœur du réacteur. Vous devez formaliser trois référentiels clés : le référentiel d'activités, le référentiel de compétences et le référentiel d'évaluation.

Étape 4 : Déposer le dossier auprès de France Compétences

Une fois votre ingénierie prête, vous devez soumettre votre dossier de demande d'enregistrement à France Compétences.

Étape 5 : Obtenir la certification Qualiopi

En parallèle, et c'est une condition indispensable pour accéder aux financements, vous devez obtenir la certification Qualiopi.

Étape 6 : Référencer l'offre sur EDOF

Une fois votre certification enregistrée et votre organisme certifié Qualiopi, vous devez habiliter votre offre sur l'Espace des Organismes de Formation (EDOF).

Étape 7 : Assurer le suivi et le renouvellement

Une certification n'est pas acquise à vie. L'enregistrement est valable pour une durée limitée (généralement 3 à 5 ans).

Texte alternatif
Le processus en 7 étapes pour rendre une formation certifiée

Ce workflow détaille le parcours stratégique et administratif, de l'analyse de marché initiale jusqu'au référencement sur EDOF, en passant par l'étape cruciale du dépôt auprès de France Compétences et l'obtention de Qualiopi.

Ce schéma offre une vue d'ensemble des acteurs et des flux qui régissent le marché de la
formation certifiée financée par le CPF. Il met en lumière les interactions entre les organismes,
les financeurs, les apprenants et les instances de régulation.

Texte alternatif
Cartographie de l'écosystème de la formation certifiée en France

Au centre de cet écosystème, la certification Qualiopi et l'enregistrement RNCP/RS sont les clés qui ouvrent l'accès
au marché du CPF via la plateforme EDOF, connectant l'offre des organismes de formation à la demande des

apprenants et aux financements des OPCO et autres acteurs publics.

FAQ : 5 questions clés sur la formation certifiée

  1. Quelle est la durée de validité d'une formation certifiée ?

Une certification enregistrée au RNCP ou au RS n'est pas valable indéfiniment. La durée de validité est généralement de 3 à 5 ans. L'organisme certificateur doit ensuite déposer un dossier de renouvellement auprès de France Compétences.

  1. Peut-on obtenir une formation certifiée CPF sans être certifié Qualiopi ?

Non, c'est impossible. La certification Qualiopi est un prérequis obligatoire pour tout organisme de formation souhaitant rendre ses formations éligibles au financement par le CPF.

  1. Comment trouver un organisme de formation proposant une formation certifiée reconnue ?

Le moyen le plus fiable est de consulter la plateforme officielle Mon Compte Formation (moncompteformation.gouv.fr). Toutes les formations qui y sont listées sont obligatoirement des formations certifiées.

  1. Est-il difficile de devenir un organisme de formation certifié ?

Le processus pour faire enregistrer sa propre certification est exigeant et demande une véritable expertise en ingénierie de certification. Cependant, une alternative plus accessible est de devenir partenaire d'un organisme déjà certificateur.

  1. Une formation certifiée garantit-elle de trouver un emploi ?

Une formation certifiée est un atout majeur qui augmente considérablement votre employabilité. Elle prouve à un recruteur que vous possédez des compétences validées et reconnues.

Conclusion : la certification, un investissement stratégique

En conclusion, la formation certifiée est bien plus qu'une simple ligne sur un catalogue. C'est le pilier d'une offre de formation crédible, financable et alignée sur les exigences du marché. Pour les organismes de formation, s'engager dans cette voie est un investissement stratégique qui ouvre les portes du financement CPF, renforce l'attractivité et pérennise l'activité. En maîtrisant les rouages du RNCP, du RS, de Qualiopi et d'EDOF, vous ne vous contentez pas de respecter un cadre réglementaire : vous vous positionnez comme un acteur de confiance, engagé dans la réussite professionnelle de vos apprenants. L'excellence a un nom : la certification.

Contactez-nous dès aujourd’hui pour un diagnostic personnalisé et propulsez vos projets de formation.
Formation certifiée — le guide complet 2025 pour les organismes | Organisme de Formation Certifié